025-86293810

江苏省室内环境污染防治学会

新闻中心

   联系我们

江苏省室内环境污染防治学会

E-mail:jspioiepc@163.com

电话:025-86293810

传真:025-86293810

邮编:210002

地址:南京市秦淮区光华路104号5号楼2楼


  •   位置:
  • 首页>>
  • 新闻中心

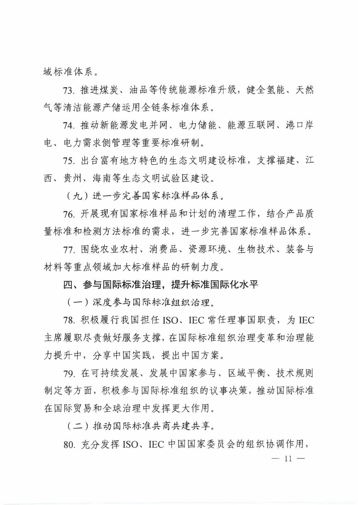
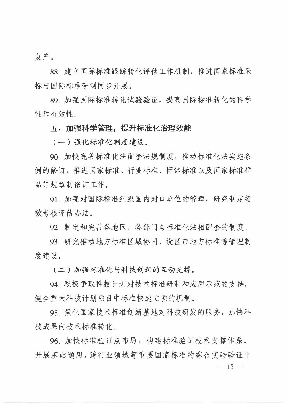
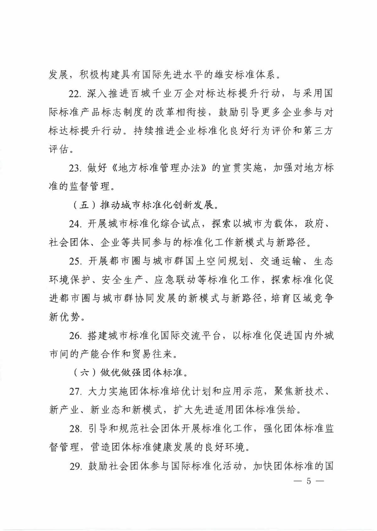
国家标准化管理委员会关于印发 《 2020年全国标准化工作要点》的通知



国家标准化管理委员会关于印发__《 2020年全国标准化工作要点》的通知_1.JPG国家标准化管理委员会关于印发__《 2020年全国标准化工作要点》的通知_2.JPG国家标准化管理委员会关于印发__《 2020年全国标准化工作要点》的通知_3.JPG国家标准化管理委员会关于印发__《 2020年全国标准化工作要点》的通知_4.JPG国家标准化管理委员会关于印发__《 2020年全国标准化工作要点》的通知_5.JPG国家标准化管理委员会关于印发__《 2020年全国标准化工作要点》的通知_6.JPG国家标准化管理委员会关于印发__《 2020年全国标准化工作要点》的通知_7.JPG国家标准化管理委员会关于印发__《 2020年全国标准化工作要点》的通知_8.JPG国家标准化管理委员会关于印发__《 2020年全国标准化工作要点》的通知_9.JPG国家标准化管理委员会关于印发__《 2020年全国标准化工作要点》的通知_9.JPG国家标准化管理委员会关于印发__《 2020年全国标准化工作要点》的通知_10.JPG国家标准化管理委员会关于印发__《 2020年全国标准化工作要点》的通知_11.JPG国家标准化管理委员会关于印发__《 2020年全国标准化工作要点》的通知_12.JPG国家标准化管理委员会关于印发__《 2020年全国标准化工作要点》的通知_13.JPG国家标准化管理委员会关于印发__《 2020年全国标准化工作要点》的通知_14.JPG国家标准化管理委员会关于印发__《 2020年全国标准化工作要点》的通知_15.JPG国家标准化管理委员会关于印发__《 2020年全国标准化工作要点》的通知_16.JPG



江苏省室内环境污染防治学会

E-mail:jspioiepc@163.com       邮编:210002

电话:025-86293810          传真:025-86293810
地址:南京市秦淮区光华路104号5号楼2楼


备案号:苏ICP备18022491号   版权所有:江苏室内环境网


扫描关注公众号

扫描关注抖音